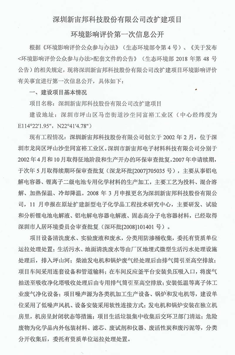
星辉平台注册登录改扩建项目ayx爱游戏官方app平台入口影响评价第一次信息公开
- 分类:公告信息
- 作者:
- 来源:
- 发布时间:2019-07-22 14:48
- 访问量:
星辉平台注册登录改扩建项目ayx爱游戏官方app平台入口影响评价第一次信息公开
【概要描述】根据《ayx爱游戏官方app平台入口影响评价公众参与办法》(生态ayx爱游戏官方app平台入口部令第4号)、《关于发布<ayx爱游戏官方app平台入口影响评价公众参与办法>配套文件的公告》(生态ayx爱游戏官方app平台入口部2018年第48号公告)的相关规定,现将星辉平台注册登录改扩建项目ayx爱游戏官方app平台入口影响评价有关事宜进行第一次信息公开,具体如下:
- 发布时间:2019-07-22
- 访问量:
详情




联系我们
浙江省杭州市余杭区仓前街道文一西路1218号恒生科技园10幢201-2室
+86-755-8992 3768
capchem@zhongchaoshe.com
星辉平台注册登录
新视界
Copyright © 2021 星辉平台注册登录. All Rights Reserved 浙ICP备2021027792号